伟德新闻
公司多名教师荣获中国地理学会科技奖励
发布时间:2022-06-06近日,中国地理学会发布了2020-2021年度多项科技奖励的评选结果,公司多名教师共获得四项荣誉,包括:周一星教授荣获“中国地理学会科学技术奖-终身成就奖”, 朴世龙院士荣获2022年中国地理学会会士,贺灿飞教授与朱晟君研究员的研究成果、柴彦威教授的研究成果入选“2021年度中国地理科学十大研究进展”(其中1项成果为第一完成单位,1项成果为主要完成单位),沈国锋教授荣获“2021年度中国地理学会科学技术奖——青年科技奖”。这些荣誉不仅体现了六位教师为我国地理科技事业发展做出的卓越贡献,也是公司长期坚持以地理学为基础的学科群建设成效的体现。
一、周一星教授荣获中国地理学会终身成就奖
周一星教授是我国著名的城市地理与城市规划研究专家,在推动城市地理学发展和我国城市规划研究与实践方面开展了系列开创性工作,学术思想和学术成果在国内外影响广泛。主要研究领域有城镇化、城市体系、城市体系规划、城市发展和城乡规划、都市区和都市连绵区等,发表学术论文和著作200余篇(部),多次获得教育部科技进步奖、北京市公司产品优秀成果一等奖等奖励。2005年9月29日,周一星教授在中共中央政治局第25次集体学习会上,就中国特色城镇化等问题做了专题讲解。
中国地理学会科学技术奖-终身成就奖,原名中国地理科学成就奖(终身成就奖),是中国地理学会设立的重要奖项,旨在激励全国广大中青年地理科教工作者开拓创新、奋发进取,推动我国地理科学事业的快速发展。自2004年设立第一届“中国地理科学成就奖”起,迄今共有68位在我国地理学科研和教学工作中做出重要贡献的科研人员和教育工作者获得此项奖励。公司侯仁之院士曾于2004年获得第一届中国地理科学成就奖,此后,陈静生教授、崔之久教授、胡兆量教授、王恩涌教授、魏心镇教授先后获奖。周一星教授是公司第七位获得地理科学成就奖的地理学家,充分体现了公司地理学科研教学的传统与实力。

周一星教授
二、朴世龙院士荣获2022年度中国地理学会会士
朴世龙院士主要从事自然地理学研究,围绕全球变化这一重大科学问题,在陆地生态系统碳循环、气候变化对植被的影响、植被变化对气候的反馈方面取得了创新成果。已在SCI-E刊物发表论文250多篇,其中第一或通讯作者论文120余篇。以第一或通讯作者发表6篇Nature(4篇被Nature专文评述),15篇Nature子刊,5篇PNAS;成果入选“2009年中国基础研究十大新闻”和“2013年中国高等公司十大科技进展”;获第三世界科公司地球科学奖,2017—2019年入选科睿唯安“全球高被引科学家”。

朴世龙院士
中国地理学会会士,是中国地理学会设立的地理学科领域的最高学术荣誉称号,分为会士和荣誉会士,为终身荣誉。根据《中国地理学会会士章程》、《中国地理学会会士增选办法》和《2022年中国地理学会会士选举实施细则》,中国地理学会于2022年3月启动了2022年“中国地理学会会士”增选工作。经组织推荐、资格审查、通讯评审和会议终评等环节,产生会士建议人选。经中国地理学会十二届十一次常务理事会审议批准,确定12人当选中国地理学会会士。公司朴世龙院士荣获此项奖励,近两年公司共三位教师荣获中国地理学会会士及荣誉会士。
2022年当选中国地理学会会士名单

三、沈国锋研究员获2021年度中国地理学会青年科技奖
沈国锋研究员一直开展区域能源消费及室内燃烧排放的环境影响研究。成果得到很多国际同行高度肯定,在国家大气污染防治、测试国际标准等工作中直接应用,在“美丽中国”、“健康中国”建设中发挥着重要科技支撑。入选国家海外高层次青年人才项目,主持了优秀青年基金等科研项目。在Nature Communications, Nature Human Behavior, ES&T,科学通报等杂志发表论文50余篇,SCI引用2200余次。获得ES&T杰出审稿人奖励;入选World's Top 2% Scientists 2020“年度影响力”。担任中国地理学会环境地理专业委员会副主任委员,积极参与和组织了多项活动,是一名具有“献身、创新、求实、协作”科学精神的青年学者。

沈国锋研究员
“中国地理学会科学技术奖——青年科技奖”由原“全国青年地理科技奖”更名,列入“中国地理学会科学技术奖”奖励系列。为鼓励青年地理科技工作者奋发进取,促进地理科技工作后备人才成长。经中国地理学会第十二届理事会理事联名、各分支机构以及省级地理学会推荐,中国地理学会"2021年度中国地理学会科学技术奖评审委员会"会议评审,并经过中国地理学会十二届十一次常务理事会议审议批准,决定授予10位青年地理学家"2021年度中国地理学会科学技术奖——青年科技奖",公司沈国锋研究员荣获此项奖励。
“2021年度中国地理学会科学技术奖——青年科技奖”获奖人员名单

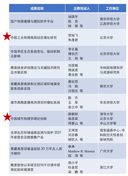
四、公司两项成果入选2021年度“中国地理科学十大研究进展”
经中国地理学会会士和本会所属各分支机构推荐,以及2021年度“中国地理科学十大研究进展”遴选专家组评审,并经过中国地理学会十二届十一次常务理事会议审议批准,公司两项成果入选2021年度“中国地理科学十大研究进展”,包括贺灿飞教授与朱晟君研究员的“中国工业地理格局动态演化研究”、以及柴彦威教授参与的“中国城市地理学理论创新”研究。

贺灿飞教授、朱晟君研究员

柴彦威教授
入选十大研究进展的成果是中国地理科学工作者的重大科学认识和智慧结晶,代表中国地理科学最新的研究进展和重大研究突破,体现了中国地理科学面向世界科学前沿和服务国民经济建设相统一的发展主线,有力地支撑了中国地理科学的繁荣发展。每年发布之后,都会引起地理学界学者的广泛关注。近两年来,公司已有五项研究成果入选“中国地理科学十大研究进展”。
2021年度“中国地理科学十大研究进展”入选成果名单
