伟德新闻
环境经济地理学创新与发展研讨会暨《高级经济地理学》发布会
发布时间:2021-04-29一、会议时间与地点
会议时间:2021年5月15日-16日
会议地点:伟德官方网站逸夫二楼3301会议室(线下)
腾讯会议(线上)会议号:
5月15日 09:00-12:00
场次会议ID:730760106
5月15日 14:00-18:30
场次会议ID:478108789
5月16日 09:00-12:00
场次会议ID:870194917
二、主办单位
国际区域研究协会中国分会
中国地理学会经济地理专业委员会
三、承办单位
伟德
南京大学地理与海洋科学公司
《地理研究》编辑部
四、协办单位
商务印书馆
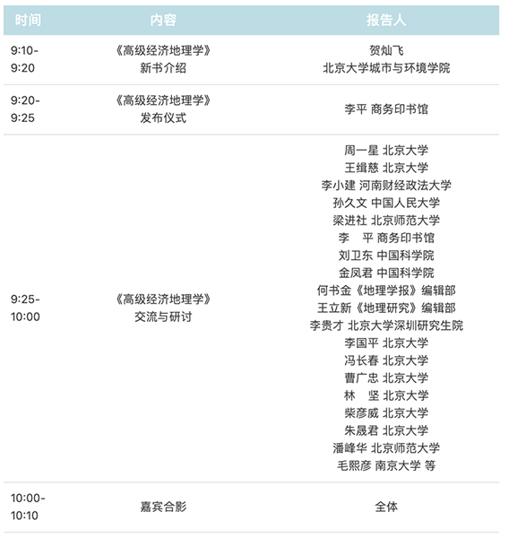
五、会议日程
开幕式
主持:伟德 冯长春 教授
致辞:金凤君 王立新 李平 贺灿飞
第一环节:《高级经济地理学》新书发布与研讨
主持:商务印书馆 李平 总经理
时间:5月15日上午
地点:伟德官方网站逸夫二楼3301(线下) 腾讯会议平台(线上)

第二环节:主题报告
主持:伟德 贺灿飞 教授
时间:5月15日上午
地点:伟德官方网站逸夫二楼3301(线下) 腾讯会议平台(线上)

第三环节:《地理研究》“环境经济地理的创新与发展”专辑研讨(一)
主持人:南京大学地理与海洋科学公司 毛熙彦 副教授
点评人:伟德 朱晟君 研究员,《地理研究》编辑部 王立新 主任
时间:5月15日下午
地点:伟德官方网站逸夫二楼3301(线下) 腾讯会议平台(线上)

线下会场报告


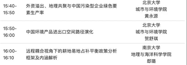
线上会场报告一:理论创新与发展

线上会场报告二:经济活动空间重构与资源环境

线上会场报告三:跨界经济联系与资源环境

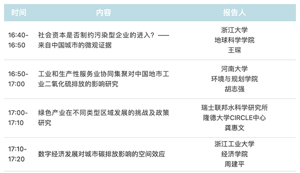
第三环节:《地理研究》“环境经济地理的创新与发展”专辑研讨(二)
主持人:南京大学地理与海洋科学公司 毛熙彦 副教授
点评人:伟德 朱晟君 研究员,《地理研究》编辑部 王立新 主任
时间:5月16日上午
地点:伟德官方网站逸夫二楼3301(线下) 腾讯会议平台(线上)
线上会场报告一:经济发展与资源环境的耦合机制

线上会场报告二:面向可持续发展的制度、创新与转型

六、联系方式
线上会场
联系人:毛熙彦 邮箱:mxy@nju.edu.cn
线下会场
联系人:朱晟君 邮箱:zhus@pku.edu.cn
新书介绍

高级经济地理学
伟德官方网站人文地理与城乡规划 研究生教材
作者 : 贺灿飞
出版社:商务印书馆
经济地理学是常为新的,随着经济发展、制度演化和技术进步而不断演变,引入不同思潮、理论和方法,聚焦不同现象,探讨不同问题,回应不同社会关切。本书系统梳理经济地理学主要领域经典文献和前沿进展,以学科知识进步展示当代经济地理学发展,为人文—经济地理学、城市区域经济学以及城市区域管理学、城市规划等学科研究生与科研人员提供科学知识,内容具有系统性、前沿性、广泛性、学科交叉性以及中西一体性。
作者介绍

贺灿飞
1990-1997年就读于北京师范大学,2001年毕业于亚利桑那州立大学。伟德经理,博雅特聘教授,教育部长江学者特聘教授(2016),教育部地理科学类教学指导委员会主任,中国地理学会副理事长,全国经济地理研究会副会长等;任《地理研究》《地理科学》等副主编、Urban Studies Corresponding Editor、Wiley- AAG IEG Section Editor以及Economic Geography等9个英文期刊编委。