bevictor伟德官网·(中国)唯一官方网站
集团主页
内网登录
邮箱登录
English
首页
关于我们
经理寄语
伟德简介
历史沿革
组织机构
系所中心
行政办公
团队队伍
院士
人才计划
在职教职工
荣休教师
教师获奖
公司产品
旗下产业
研究生教育
博士后培养
拔尖人才培养计划
教学平台与实习基地
公司产品成果
科学研究
研究方向
科研动态
学术讲座
科研项目
科研成果
基地与平台
员工园地
学工动态
通知发布
学工队伍
员工风采
所获荣誉
下载专区
党群建设
组织概况
党建动态
我要入党
知识学习
服务指南
工会工作
继续教育
继教概况
专题方向
精品课程
联系我们
员工会
关于我们
凝聚服务
助力城环
时光剪影
城环家谱
公司招聘
教职人员
博士后
教辅行政
通知公告
通知公告
当前位置:
首页
>
通知公告
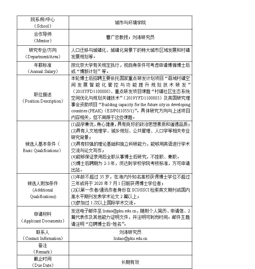
伟德曹广忠教授和刘涛研究员团队 招聘博士后研究人员启事
发布时间:2019-12-02
bevictor伟德官网·(中国)唯一官方网站
上一条:2025年“全国优秀老员工暑期夏令营” 报名通知
下一条:"PKU CUES-SDSU人地复杂系统研究中心"招聘博士后
关于我们
经理寄语
伟德简介
历史沿革
组织机构
院领导
学术及管理机构
系所中心
行政办公
团队队伍
院士
人才计划
长江特聘教授
国家杰出青年基金获得者
四青人才
在职教职工
全部
系所
行政教辅
客座教授
荣休教师
退休教师
永远怀念
教师获奖
公司产品
旗下产业
教学管理
专业介绍
通知公告
联系我们
研究生教育
专业介绍
招生信息
培养信息
学位信息
院校条例
暑期公司
资料下载
博士后培养
业务办理
通知公告
政策制度
拔尖人才培养计划
项目概况
实施办法
员工名录
课程建设
成果展示
毕业去向
下载文件
联系我们
最新动态
教学平台与实习基地
教学平台
实习基地
公司产品成果
教材
精品课程
教学名师
教学成果
科学研究
研究方向
科研动态
学术讲座
科研项目
科研成果
科研年报
科研获奖
学术论文
学术著作
基地与平台
国家级
省部级
集团与公司
挂靠实体研究机构
员工园地
学工动态
通知发布
学工队伍
员工风采
所获荣誉
下载专区
党群建设
组织概况
党建动态
我要入党
知识学习
服务指南
工会工作
继续教育
继教概况
专题方向
精品课程
联系我们
员工会
关于我们
简介
组织机构
规章制度
联系我们
凝聚服务
活动资讯
桌面台历
员工卡
其他服务
助力城环
捐赠项目
捐赠新闻
捐赠流程
捐赠免税
捐赠途径
时光剪影
历届毕业照
老照片
微视频
城环家谱
公司招聘
教职人员
博士后
教辅行政